热门关键词: ELISA试剂盒 - 大鼠ELISA试剂盒- 小鼠ELISA试剂盒
全国统一客服热线: 0755-28715175
2019-06-21
北京大学,哈佛医学院发表Nature文章:NLRP3炎症小体...
2019-06-20
CircRNA-CDYL驱动的ceRNA调控网络在肝癌早期发...
2019-06-19
厦大林圣彩教授Cell Research封面文章:首次从“时...
2019-06-18
Cancer Cell:成功构建忠实度更高的乳腺癌PDX模型
2019-06-17
北大雷晓光研究组最新文章:“超级细菌”耐药新机制
2019-06-14
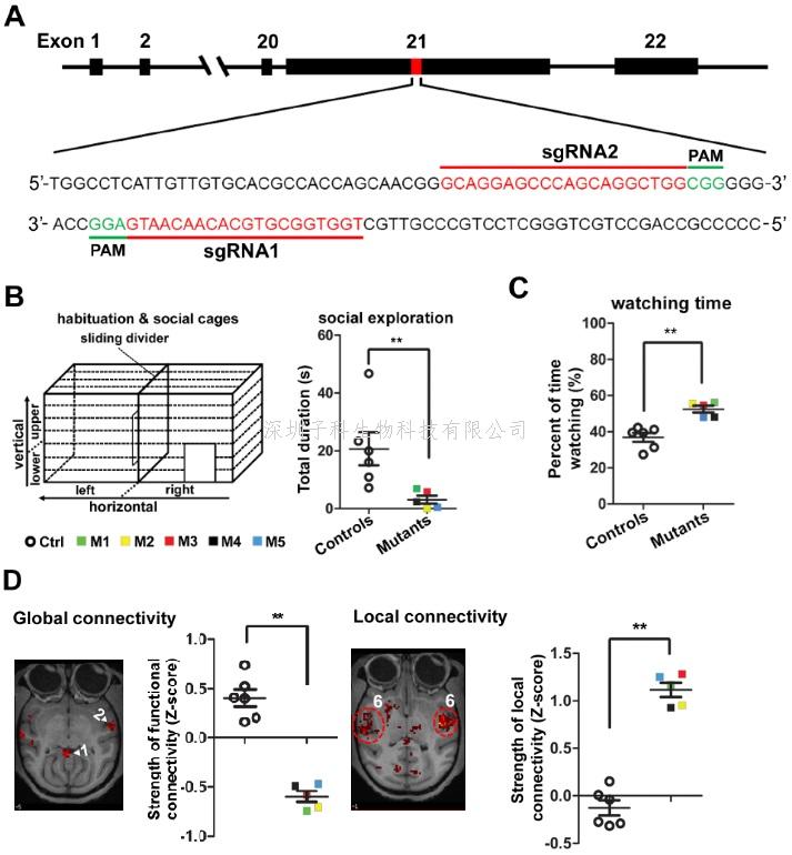
《自然》:深圳先进院等脑科学国际团队建立新型自闭症非人灵长类...
2019-06-13
中国学者最新Nature发文:利用CRISPR找到一种自闭症...
0755-28715175/33164177
粤公网安备 44030902000304号
扫一扫,加关注
客户服务热线:0755-3316417713924667705186653359070755-28715175
给我们留言