热门关键词: ELISA试剂盒 - 大鼠ELISA试剂盒- 小鼠ELISA试剂盒
全国统一客服热线: 0755-28715175
2023-10-10
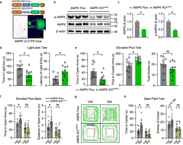
Mol Psychiatry | 上海药物所合作揭示AMPK...
2023-10-07
武汉病毒所/病毒学国家重点实验室揭示人巨细胞病毒对外源性细胞...
2023-09-25
清华大学陈浩东课题组与合作者揭示植物感受重力的分子机制
2023-09-20
复旦大学Nature Aging最新发文:验证胶质细胞转分化...
2023-09-18
研究人员发现NSMF蛋白在缓解DNA复制压力中的作用
2023-09-12
郑乐民联合团队发现NAD+调控血脑屏障功能新机制
2023-09-08
清华大学在蛋白互作共价抑制剂的发现研究中取得进展
0755-28715175/33164177
粤公网安备 44030902000304号
扫一扫,加关注
客户服务热线:0755-3316417713924667705186653359070755-28715175
给我们留言