热门关键词: ELISA试剂盒 - 大鼠ELISA试剂盒- 小鼠ELISA试剂盒
全国统一客服热线: 0755-28715175
2022-06-07
广州健康院在CAR-T治疗血液肿瘤的研究中取得新进展
2022-06-01
黄卓团队在Biological Psychiatry发表JA...
2022-05-31
Cell Discov |上海药物所揭示五羟色胺5A受体配体...
2022-05-25
柴继杰Cell最新发文:首次证明2\',3\'-cAM/cG...
2022-05-23
李建洪教授团队在害虫抗药性治理领域取得新进展
2022-05-19
赵同金团队揭示DDB1在调控棕色脂肪组织应对急性冷刺激下快速...
2022-05-17
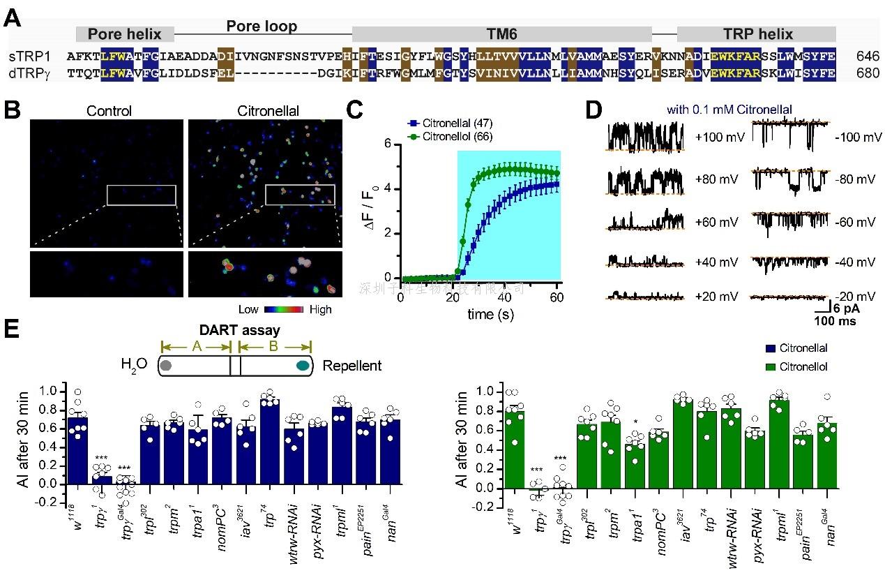
姚镜课题组在PNAS发文报道了TRP通道研究的新进展
0755-28715175/33164177
粤公网安备 44030902000304号
扫一扫,加关注
客户服务热线:0755-3316417713924667705186653359070755-28715175
给我们留言