热门关键词: ELISA试剂盒 - 大鼠ELISA试剂盒- 小鼠ELISA试剂盒
全国统一客服热线: 0755-28715175
2020-04-30
浙大新发现:核仁蛋白Def是小鼠肝脏稳态维持及术后再生的必需...
2020-04-29
江苏师范大学最新论文:一种提高植物RNA靶向效率和基因编辑效...
2020-04-28
中国方面的预测:无症状COVID-19病例数
2020-04-27
Cell Rep:细胞自主性调节皮层神经元极化的新机理
2020-04-22
Nature子刊最新发现:比传统SARS-CoV-2抗体检测...
2020-04-21
首都医科大学团队揭示外泌体miRNA促进结直肠癌转移的机理
2020-04-20
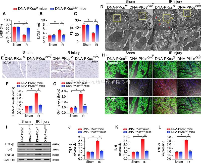
解放军总医院与复旦大学联手解析心脏缺血再灌注损伤的机理
0755-28715175/33164177
粤公网安备 44030902000304号
扫一扫,加关注
客户服务热线:0755-3316417713924667705186653359070755-28715175
给我们留言