热门关键词: ELISA试剂盒 - 大鼠ELISA试剂盒- 小鼠ELISA试剂盒
全国统一客服热线:
0755-28715175
在当今社会,癌症依旧是威胁人类健康的重大难题,化疗作为常用治疗手段,却常受副作用和耐药性困扰。寻找高效低毒的新型抗癌药物,成为医药科研领域的迫切需求。近日,发表在Cell Death Discov上的一项研究Discovery of a novel potent tubulin inhibitor through virtual screening and target validation for cancer chemotherapy为癌症化疗带来了新的突破。

微管在细胞分裂、信号传导等多种细胞过程中至关重要,其动态平衡的破坏会导致细胞周期停滞和死亡,因此成为抗癌治疗的重要靶点。微管靶向药物分为稳定微管和破坏微管两类,目前已有紫杉醇等药物用于临床,但存在诸多问题。秋水仙碱结合位点抑制剂因水溶性好、抗血管生成能力强等优势备受关注,却尚无获批药物,亟需开发新化合物。
研究人员对包含200340种化合物的Specs库进行虚拟筛选,针对微管蛋白的紫杉烷和秋水仙碱结合位点,经筛选和分析得到93个候选化合物。其中烟酰胺衍生物(化合物89)表现突出,在体外对HeLa和HCT116细胞抑制率超90%,且IC50值更优。对其结构类似物研究显示,化合物89的结构特征使其成为潜在先导化合物。
化合物89在体外展现出广泛的抗肿瘤活性,对HeLa、HCT116、4T1等多种癌细胞系,均能剂量依赖性地抑制增殖,下调PCNA蛋白,减少集落形成。同时,它能抑制肿瘤细胞迁移和侵袭,阻碍伤口愈合,减少Transwell实验中的侵袭细胞数,并通过调控EMT相关蛋白表达抑制转移。
图1 虚拟筛选微管靶向药物发现化合物89是一种新的潜在抗肿瘤小分子
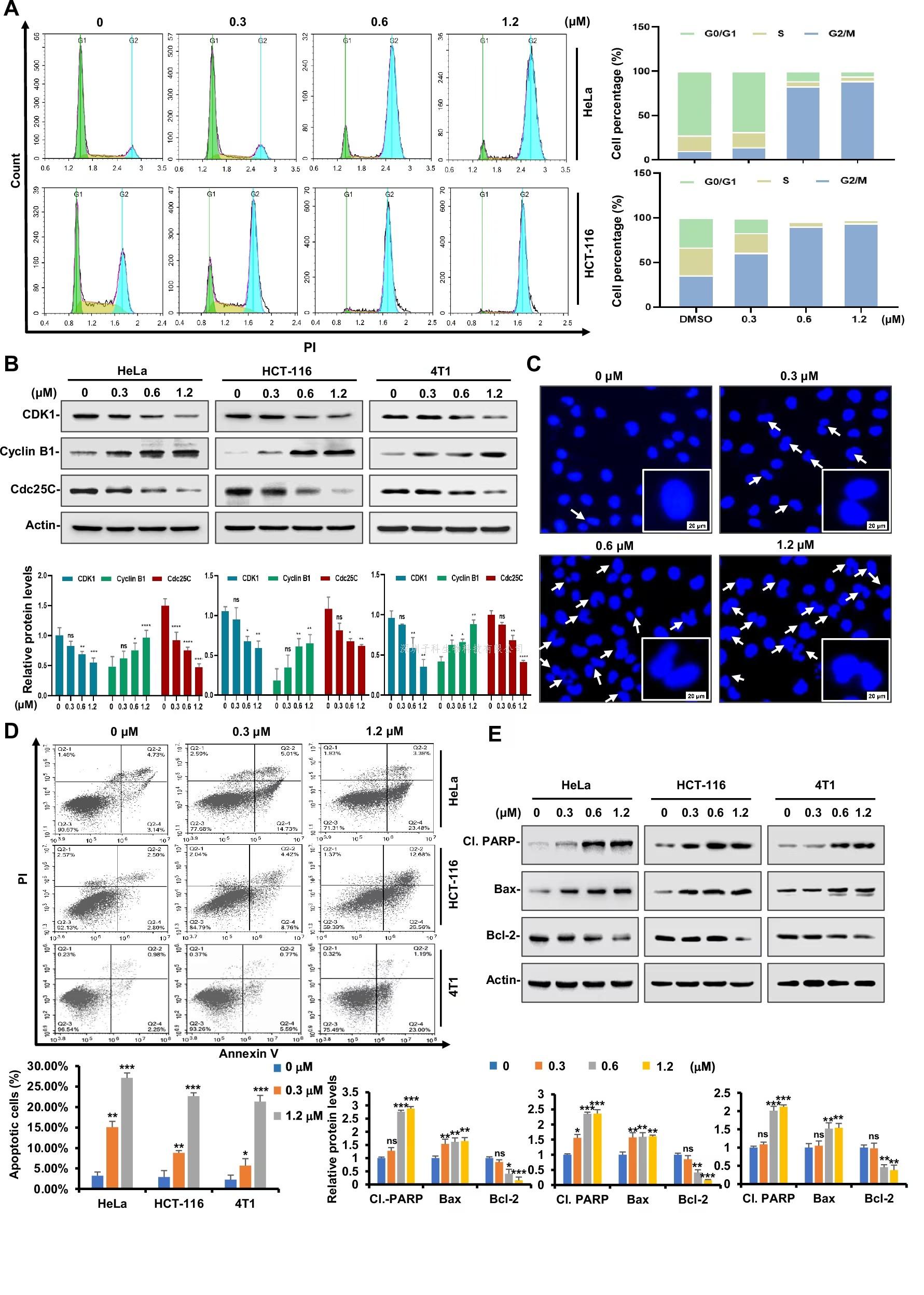
化合物89可诱导肿瘤细胞G₂/M期阻滞,上调cyclin B1,下调CDK1和Cdc25c,且Hoechst 33342染色显示M期细胞积累。它还能显著增加凋亡细胞比例,上调促凋亡蛋白,下调抗凋亡蛋白。

图2 化合物89诱导肿瘤细胞周期阻滞和凋亡
机制研究表明,化合物89是秋水仙碱位点微管蛋白聚合抑制剂。CETSA实验证明其与β-微管蛋白直接结合,体外聚合实验显示其类似秋水仙碱能抑制聚合,EBI竞争结合实验和分子对接证实其与秋水仙碱位点的特异性结合及相互作用。

图3 化合物89被鉴定为结合秋水仙碱位点的强效微管蛋白聚合抑制剂
此外,化合物89通过抑制PI3K/Akt信号通路扰乱微管网络,减少p-PI3K和p-Akt表达,而PI3K激活剂可逆转其对微管的影响。
在体内实验中,化合物89显著抑制小鼠肿瘤生长,减小肿瘤体积和重量,降低肿瘤组织中Ki-67和PCNA水平,减少肺转移结节和远处器官转移,同时破坏肿瘤组织中的微管网络,下调PI3K/Akt通路活性。

图4 化合物89在体内抑制肿瘤生长和转移
在患者来源类器官(PDOs)中,化合物89对三种不同亚型的乳腺癌类器官均有抑制作用,降低细胞活力,改变其大小、形态和密度,IC50值分别为1.07μM、0.81μM和0.42μM。

图5 化合物89在人类肿瘤类器官中显示出抗肿瘤活性
安全性方面,化合物89在治疗剂量下对小鼠无明显毒性,不影响体重、器官重量和肝肾功能指标。
综上,本研究发现的化合物89作为新型秋水仙碱位点微管蛋白抑制剂,通过抑制PI3K/Akt通路发挥显著的体内外抗肿瘤作用,且安全性良好,为新一代微管靶向化疗药物的研发提供了理想模板,有望在未来为癌症患者带来更有效的治疗选择,推动癌症治疗领域的进步。
0755-28715175/33164177
粤公网安备 44030902000304号