在当今医学研究前沿领域,免疫疗法正成为抗击癌症的新兴希望,WHO数据显示,癌症是全球第二大死因,每年约有1000万人因癌症死亡,而免疫疗法,尤其是基于树突状细胞(DCs)的疗法,因其在激活免疫系统对抗肿瘤方面的潜力而备受关注。作为免疫系统的“哨兵”, 树突状细胞在识别和呈递抗原、激活T细胞等方面发挥着关键作用,然而,如何精准调控树突状细胞的分化和功能一直是免疫学研究中的一个难题。
近日,一篇发表在国际杂志Immunity上题为“Anchored screening identifies transcription factor blueprints underlying dendritic cell diversity and subset-specific anti-tumor immunity”的研究报告中,来自瑞典隆德大学等机构的科学家们通过创新的实验方法揭示了调控树突状细胞多样性的关键转录因子组合,从而为开发新一代免疫疗法提供了重要线索。
树突状细胞(DCs)在免疫系统中扮演着至关重要的角色,其不仅能识别和呈递抗原,还能激活T细胞从而引发免疫反应;然而,树突状细胞的多样性及其在免疫反应中的具体作用机制尚未完全明确。这项研究中,研究人员旨在通过系统性的转录因子筛选来揭示调控树突状细胞多样性的关键因子,并探索其在抗肿瘤免疫中的潜在应用。
文章中,研究人员使用了包括小鼠胚胎成纤维细胞(MEFs)和人类皮肤成纤维细胞(HDFs)在内多种实验模型,同时采用先进的基因编辑技术和细胞重编程技术,通过过表达特定的转录因子组合来诱导成纤维细胞向树突状细胞转化。实验中使用了多种转录因子,包括PU.1、IRF4、PRDM1、SPIB、IRF8和IKZF2等。通过流式细胞术、单细胞RNA测序(scRNA-seq)、染色质免疫沉淀测序(ChIP-seq)等技术,研究人员详细分析了重编程细胞的表型和功能变化。

诱导的树突状细胞或能利用不同的免疫机制在体内协调抗肿瘤免疫
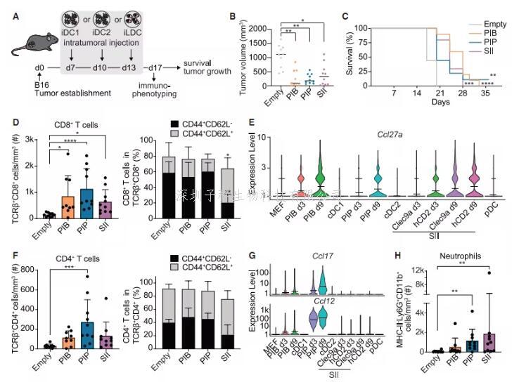
首先他们通过阵列筛选识别出了能诱导传统树突状细胞2型(cDC2s)和浆细胞样树突状细胞(pDCs)的转录因子组合;通过两轮筛选确定了PU.1、IRF4和PRDM1为诱导cDC2样细胞的关键因子,而SPIB、IRF8和IKZF2则驱动pDC样细胞的形成。研究人员使用多顺反子载体将这些转录因子组合导入成纤维细胞,并通过添加四环素(Dox)来诱导转录因子表达从而启动细胞重编程过程。随后他们通过流式细胞术和单细胞RNA测序来验证重编程细胞的表型和转录组变化;结果表明,重编程的cDC2样细胞和pDC样细胞不仅在表型上与天然树突状细胞相似,还在功能上表现出显著的抗肿瘤活性。最后,研究人员进一步在小鼠模型中验证了重编程细胞的抗肿瘤效果。实验结果表明,重编程的树突状细胞能显著抑制肿瘤生长并延长小鼠的生存期。
研究者表示,他们通过系统性的转录因子筛选和细胞重编程实验揭示了调控树突状细胞多样性的关键因子组合。研究发现,PU.1、IRF4和PRDM1能诱导成纤维细胞转化为cDC2样细胞,而SPIB、IRF8和IKZF2则能够诱导pDC样细胞的形成,这些重编程的树突状细胞不仅在体外表现出与天然树突状细胞相似的表型和功能,还在体内实验中显示出显著的抗肿瘤活性,相关研究发现为开发基于树突状细胞的新型免疫疗法提供了重要的理论基础和实践指导,未来他们还将进一步探索这些转录因子在其它免疫细胞类型中的作用机制,并评估其在临床应用中的潜力。